当前位置:
政务公开
>
法定主动公开内容
>
处罚/强制
>
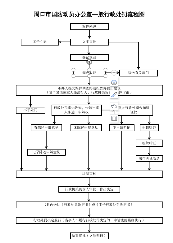
周口市国防动员办公室一般行政处罚流程图
来源: 周口市国防动员办公室
时间: 2025-12-22 10:23:12
访问量:
0
字体大小[
大
中
小
]
打印
分享:
责任编辑:周口市国防动员办公室管理员